广东省新一轮汽车“以旧换新”方案出台,最高补贴2万元
日前,广东省汽车报废、置换更新补贴标准出台。据悉,补贴方式从往年的定额改为按车价比例,报废更新最高补贴2万元,置换更新最高补贴1.5万元。
《广东省2026年大规模设备更新和消费品以旧换新工作方案》指出,消费品以旧换新方面,广东继续实施汽车报废更新和汽车置换更新补贴。
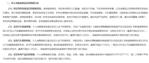
其中,在保持汽车补贴上限不变的基础上,将定额补贴调整为按车价比例补贴。比如,对报废符合条件旧车并购买新能源乘用车的,补贴车价的12%,最高2万元;对报废符合条件燃油乘用车并购买燃油乘用车的,补贴车价的10%,最高1.5万元。汽车置换更新方面,符合条件的消费者购买新能源乘用车可补贴车价的8%,最高1.5万元;购买2.0升及以下排量燃油乘用车的,补贴车价的6%,最高1.3万元。”广东省这次出台的汽车以旧换新补贴标准,也是按照国补而来。“广东省汽车流通协会会长严斐指出。
今年元旦前,国家发展改革委、财政部印发《关于2026年实施大规模设备更新和消费品以旧换新政策的通知》,指出今年在保持汽车补贴上限不变的基础上,补贴方式从定额改为按车价比例。报废更新最高补贴2万元,置换更新最高补贴1.5万元。
上月,部分汽车品牌先后公布了各自的春节购车政策。不过,有的是针对特定的群体,有的则为指定车型。
广汽集团旗下广汽昊铂、广汽传祺、广汽埃安三大自主品牌,推出了面向“拥军”新春行动,优惠对象覆盖全国现役、退役军人及其直系亲属,时间从即日起持续至2026年3月31日。参与活动的车型包括广汽昊铂HL、HT、传祺向往M8系列、向往S7系列及埃安i60、埃安V系列等热销车型,推出了专属购车补贴、新车保险优惠、VIP专属服务通道等多重福利。其中,广汽昊铂还追加了终身免费充电(与置换补贴二选一)、终身三电质保及终身送桩到家等服务。
深蓝汽车于上月推出四款长续航车型S07、L06、S05及L07的补贴方案,购置税补贴、换购礼金额至高均可以达到1万元,新春购车还有至高2万元的国补红包,而且可以双重现金福利叠加。
“在常规促销活动基础上,厂家在春节期间也加大了优惠力度。比如猛龙有2万元的厂家置换补贴,加2000元钱购车红包。”广东有道长城汽车一名经销商负责人告诉南都·湾财社记者。
相比之下,购买二手车能提供补贴优惠的,仅限于个别与大型购车平台合作的车商。千里发名车汇一名销售经理透露,他们1月底到2月初为期四天的限时优惠活动,指定车型购车最高补贴金额达到1万元,不过这是他们公司进驻业内头部大型购车平台后,对方提供的购车补贴。
采写:南都·湾财社记者 梁罗喆
